一次争执后的整理与思考
Back

一次争执后的整理与思考

关于身份、礼貌役与女性间的联结与距离

上月和朋友经历了一场关于反性缘的争吵。争吵之后两个人写了长长长长的信,试图把话说清楚。很多时候,表达本身就有助于厘清思绪与立场。经过一段时间的冷却再回头看,我决定将其中的一些个人观点编辑一下放在这里,作为暂存,以供日后思考。(毕竟我是一个写完就删文档清空回收站的人,某种程度上还是互联网更可靠一些)


从争吵到现在,我一直在反复问自己:这些分歧是否无可避免?我们的争论是否是一种无意义的消耗,还是前行道路上必经的分歧?女权道路难道是注定越走越窄的吗?

说实话,这些问题我现在仍然没有答案。很多时候lf和rf的一些争论会让我想起suff里面我很喜欢的那个片段:why are you fighting me? I am not the enemy. 但我确实要承认,lf的一些发言确实让我感到很恼火。anyway扯远了,先画一个饼,什么时候理清思绪了要认真写一下关于rf反对亲密联结这回事:不仅仅是性缘,同样包括友缘和亲缘。

简单来说,我始终认为女性的进步离不开彼此的扶持,但这种联结不应建立在亲密依赖或情绪捆绑之上,无论是性缘、亲缘还是友缘,而是基于反v权意识上的团结。我们女性首先应当是完整的个体,而不是“关系中的存在”,自我的完整必须先于一切关系。

女与女之间当然可以建立深层的感情联结,但那应当是基于平等的互助,而非彼此依赖或消耗。自己一个女能生活好,一群女一起也可以彼此支撑、共同前进。

其实这次争吵也让我反思了很多事情。我意识到,虽然一直在说反对性缘模式对生活模式的入侵与影响,但我仍然对友缘存在很深的依赖。而且我往往会下意识将理念一致与情感安全等同联系起来,仿佛一旦出现一点观点分歧,这段关系就会分崩离析。

因此,当有时遇到一些观念分歧的时候,我会自然地先想:是否有什么可以避免分歧的方法?我该怎么避免这场分歧?要不要委婉地表达自己的反对?或者干脆闭口不言,绕过这个问题继续向前?

我更擅长掩盖问题,而非解决问题。

但是外界的关系虽然重要,却不应该成为我定位自我的全部,更不应当成为影响我判断的因素。无论我与谁的关系亲近或疏远,我都应当首先是一个独立的完整的个体。

我也还在学习,试图在独立与联结中找到平衡。


此外,关于女同女权,我也想谈一点。

我可以坦诚地说,我也是从女同女权一路走向反性缘的。

争吵那天我正巧在读《语言恶女》,读到这一段:

人们仍然强烈地需要找到一种语言来描述这些不同的身份。我们仍然渴望标签。语言学家说,这是因为语言具有使经验合理化的力量,类似于一个想法只有被正式命名才能生效。这显然能赋予人们力量,让他们发现自己不是唯一拥有这种体验的人,而且这种体验是可以命名的。

读到这里我在想,女同女权如此强调女同,是否也是因为需要“女同”这个标签来抵御孤独与异化?是不是因为女同处于性少数,本身会有自我认同的阻碍,所以才会这么放不下女同的身份。因为难得到这种身份的认同,所以更容易把身份和个人捆绑?它是一种抗争的凭据,也是一种归属感的来源。

我能理解这种身份认同的重要性,尤其是当它来之不易,或者可以作为保护伞、可以以此来找到更多同伴的时候。你和我,大家都有过相同的体验。

但我自己越来越意识到,如果我们不能在标签之外也看到彼此作为独立的个体的女性的可能性,那标签只会变成围墙,限制发展和前进。

所以我并不是在否定任何人“成为女同”的意义,而是想说:身份从来都不是终点,它只是我们旅途中曾经驻足的一站。


最近我也在反思自己在表达中时常表现出的退让。

我确实是一个尽量避免争执的人,说难听了就是服礼貌役。今晚整理书摘时,又翻到《语言恶女》的一段,提到女性的交流通常更具“合作性”,更频繁地道歉;而男性的语言风格则更具竞争性。作者认为这是女性的优势。

这真的是好事吗?

男性从小被鼓励参与各种竞争性的游戏和运动,习惯了冲突,也逐渐学会如何在争执中捍卫立场。只有女性被框在驴社构建的礼貌役的条条框框里,走一步看三步,字斟句酌,唯恐一不小心就引发争执。

久而久之,我们变得犹豫不决、小心翼翼,也慢慢失去了坚定表达的能力。

在这样的犹豫中,我们又如何能真正地往前走?


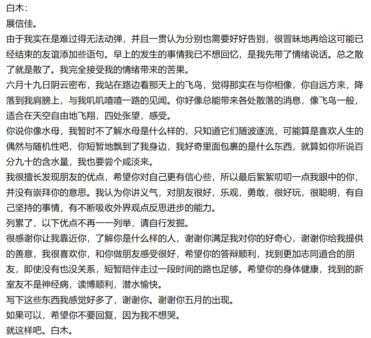
最后的最后,想记下一个小瞬间。

那天友写来一段短短的小短信,语气温柔,也带着她特有的坚定与坦率。

我忽然生出一种奇妙的年长者的愧怍:她这样勇敢地往前走,让我忍不住回头去看四年前的自己。那时候的我,还远没有她如今这般坚定与勇气。

希望所有正在努力前行的女性——哪怕无法完全理解彼此,哪怕并未走在相同的道路上——都能继续坚定地走下去,走你选择的那条路。

也愿那条路,真的能带你,靠近你真正想要的世界。

Licensed under CC BY-NC-SA 4.0
Built with Hugo
Theme Stack designed by Jimmy
© Licensed Under CC BY-NC-SA 4.0